Advertising

Research
Volume 54, Issue 9, September 2025

A qualitative analysis of a nationally representative survey of the state of chronic non-cancer pain management in Australia

Ingrid Bindicsova    Katherine Brain    Fiona J Hodson    Leanne M Hides    Melissa A Day   
doi: 10.31128/AJGP-08-24-7387   |    Download article
Cite this article    BIBTEX    REFER    RIS

Background and objectives
Although general practitioners (GPs) are the first-line treatment providers for chronic non-cancer pain (CNCP) in Australia, the experience of patients in this context is not well documented. This study explored patients’ experiences with GPs managing their CNCP.
Methods

Qualitative responses to two open-ended questions about GP care from adult respondents (n=200) to Chronic Pain Australia’s 2021 National Pain Survey were thematically analysed.

Results

Five themes emerged regarding valued GP skills and attributes: effective treatment; communication with patients; common therapeutic factors; shared expertise; and the importance of mental health. Five themes regarding patients’ needs emerged: access to services; access to medication treatment options; the importance of GPs staying up to date; communication; and common therapeutic factors.

Discussion

A critical need exists to raise GPs’ awareness about the expectations and unmet needs of people living with CNCP. Addressing patients’ needs early in their journey might result in better GP–patient relationships and cooperation, and more effective treatment.

ArticleImage

Chronic non-cancer pain (CNCP) is one of the most prevalent and debilitating conditions in Australia and worldwide.1,2 CNCP is characterised/described as pain that persists or is recurring over six months, and affects more than 3.24 million Australians.3 CNCP often results in deteriorations in function, mood, sleep, fatigue, activity engagement and quality of life.4

In Australia, general practitioners (GPs) are the first-line treatment providers for CNCP. In this context, pharmacological treatments are the most common GP intervention.5 Estimates suggest that 70% of GP visits for pain in Australia result in a medication prescription, with opioids among the most commonly prescribed.6,7 Although such analgesics might provide benefit for acute pain and short-term alleviation of pain, robust evidence and clinical guidelines do not recommend opioids for CNCP.8 Furthermore, the long-term use of opioids is commonly associated with severe side effects, such as constipation, dependence, overdose and even death.7,8 Thus, the provision of a prescription alone for CNCP by GPs might not provide adequate analgesic benefit, and might leave many patients’ needs unmet.

In determining optimal models of patient-centred care, research suggests that effective CNCP management requires a collaborative working alliance between medical personnel and the patient to assess and develop a shared understanding of the individual’s pain and a mutually satisfactory management plan.9 Street et al10 suggest the key component of such patient-centred care is this mutual agreement between GPs and their patients. This might be especially relevant when treating CNCP, which often requires multiple, prolonged appointments and multifaceted interdisciplinary care.11 To date, however, although some qualitative studies have investigated GPs’ views, as well as consumers’ views on healthcare for chronic pain in general,12,13 to the best of our knowledge, no prior qualitative research has investigated the views of Australians with CNCP in relation to their firsthand experiences with their GP in managing their pain.

To gain a more comprehensive view about the state of CNCP treatment delivered by GPs in Australia, this study undertook a qualitative analysis of data obtained from Chronic Pain Australia’s (CPA) 2021 National Pain Survey. This study had two primary aims. First, we aimed to explore the firsthand, lived experiences of patients to identify the essential knowledge and skills that patients value when meeting with their GPs. Second, we aimed to elucidate the needs that patients expect their GPs to meet.

Methods

Design

This study analysed existing, non-identifiable information collected by CPA via an online, cross-sectional national survey that contained a total of 34 questions. The survey was open for five weeks and data were collected between 3 May and 6 June 2021. The study was reviewed by The University of Queensland’s (UQ) Research Ethics and Integrity Office and approval was obtained (2023/HE000451), with this research deemed to be exempt from ethics review (PPL.4.20.07). Consent to participate was implied by respondents proceeding to the survey link and answering the questions, with no reimbursement provided. Participation was completely voluntary and anonymous. This study focused on two open-ended questions:

  1. What are the most important things for GPs to know, understand and do when treating someone living with CNCP?
  2. If there was one thing your GP could do now to help manage and support your CNCP, what would it be?

Participants and procedures

Participants were recruited by CPA via its website, social media, e-newsletters and snowball sampling. All participants were from Australia (New South Wales 28%, Victoria 22% and Queensland 21%), aged ≥18 years (with more than 60% of participants aged ≥55 years) and lived with CNCP. The majority were female (89%). Participants accessed the survey via a SurveyMonkey link. A total of N=2233 participants provided responses. Of those, n=1460 responded to the current study’s first question and n=1440 to the second. Of these, using a computer-generated randomisation tool, we randomly selected the responses from n=200 participants who responded to both questions for inclusion in the current study.

Data analysis

Qualitative analysis of obtained data was undertaken utilising inductive thematic analysis.14 Researchers applied an interpretivist perspective based on constructivist epistemology and ontological realism, stating that an individual’s reality can only be understood through their own experience, and that knowledge is established by the researcher and participants by building on those experiences.15 The responses from the randomly selected 200 participants per question (ie two questions with 200 responses per question = 400 total), were analysed. This number was selected a priori (ie not on the basis of data saturation) to obtain depth and richness of data from this national survey that captured the experiences of many Australians, with this approach consistent with recommendations regarding sample-size rationales for qualitative research.16 The data were independently coded by authors IB and MD. IB was a Doctor of Philosophy candidate at UQ. MD was an Associate Professor at UQ with significant experience in qualitative research. IB and MD were not involved in the overarching CPA survey design and data collection, and had no interaction with participants. A codebook was created by both IB and MD for their proposed initial codes. Then there was comparison of the independently identified codes, with discussion to resolve discrepancies. Finally, a consensus codebook was created, which contained codes for the first and the second question separately. IB and MD independently sorted the codes into themes/subthemes. After meeting again, there was a discussion to refine suggested themes/subthemes. Discrepancies were resolved concerning the naming and validity of each theme/subtheme. The final thematic maps were then developed and exemplar quotes selected.

Results

Figure 1 shows the final thematic map representing what participants valued in relation to GPs’ skill set. Five themes emerged. First, in relation to what participants wanted their GPs to ‘know’ (ie the first component of question 1), participants reported valuing effective treatment (theme). They identified that GP expertise, providing medications and an array of treatment options, and referral/access to multidisciplinary care represents the ideal. Access to advanced diagnostic technology and specialist referrals were highly valued.


Figure 1. Thematic map of emerging themes and subthemes from first-person accounts of what is valued with the GPs’ skill set in Australia.

Figure 1. Thematic map of emerging themes and subthemes from first-person accounts of what is valued with the GPs’ skill set in Australia.

GP, general practitioner.


In relation to what participants wanted their GPs to ‘understand’ (ie the second component of question 1), a further theme centred on participants describing it is essential that GPs understand that the patients are the experts (theme). Although GPs hold the medical knowledge, participants emphasised each person is unique in their experience of pain and living with pain comes with an innate knowledge about one’s body that cannot be found in textbooks. An additional theme that emerged in relation to what participants wanted their GPs to understand was the importance of mental health (theme). Participants reported a desire for GPs to understand they are not ‘drug addicts or seekers’, and to acknowledge the pain is real and not ‘in their head’. Participants highlighted that living with CNCP entails a degree of unpredictability, and with this comes a significant impact on mental health and quality of life. Refer to Table 1 for exemplar quotes.

Table 1. Themes, subthemes and quotes from participants living with chronic pain about what is valued within the GPs’ skill set
Themes/subthemes Exemplar quotes
Effective treatment
Medications Find out what’s causing the pain. All they do is throw meds at you. They all have terrible side effects. (P496)

How badly the chronic pain affects the person’s life. It shuts a person’s life down. You can’t do anything but feel the pain. They need to understand medication is hugely important and can give a patient quality of life. (P943)
Provide options Non-medication-based treatment. (P227)

Listen to what the person is saying to them, try to get them on the right medication as soon as they can. Work out other treatments for the injury. (P487)
Expertise Show some interest and care for the individual, show some knowledge of possible cause of pain. (P7)

To know what I’m going through; not giving up on the patient. (P1197)
Holistic/multidisciplinary view Provide the patient with options for management, look at the person holistically and explain pros and cons of all treatment, including side effects. (P26)
Diagnostics Try to help to find the cause rather than using pain killer etc to mask the symptoms. (P50)
Specialists In my case, it was to look into the possibility of it being endometriosis and sending me to a specialist that was an expert in reproductive illness. It’s important that you send them to the right people if you suspect it’s something more. (P45)

… Also, when we ask for a referral to a very specific specialist there is a reason for that!! They specialise in the specific area we need, ie not just hand therapy, but silver ring splints versus the standard oval 8s. Or a neuro-gastroenterologist rather than the standard gastroenterologist. (P340)
Communication skills
Believe/pain is real Listen and believe we don’t come as textbook cases. (P16)

Believe we are genuinely in pain and treat us accordingly. (P1393)
Listen Listen, validate, offer a variety of sources to help. (P49)

Listen to what the person is saying to them, try to get them on the right medication as soon as they can. Work out other treatments for the injury. (P487)
Collaborate with patients Listen. What works for them, what doesn’t. Very individual treatment and not apply one size fits all. Use compassion and collaborate, not dictate if possible. Understand that most chronic pain patients understate their pain and struggles and are used to smiling through it. (P850)

Get to know us. (P1046)
Common therapeutic factors
Empathy To not make patients feel like the pain is in their head. To be understanding and empathetic. (P42)

To empathise and not just say here is some more drugs. Do more exploration. Don’t just manage it, fix it. (P46)

Listen! Empathy! Comprehend that their surgery is some place we want to be … because I can assure you it’s not … anybody requiring pain relief is asking because: 1) their (sic) exhausted 2) their (sic) very, very tired, and 3) just some relief to do the things we have so much trouble doing … Just some understanding that we aren’t there asking for pain relief as an enjoyment!!!! (P1301)
Compassion To have compassion and understanding. (P1)

That we are not drug addicts looking for a fix and we deserve compassion. (P479)
Understanding To take them seriously, to try and understand someone with an invisible illness and to try their best to find the healthiest alternatives to hard painkillers, eg medicinal marijuana – and to educate themselves on it. (P18)

Understand we’re not doing this by choice. (P785)
Do not judge Believe them, don’t judge them, don’t assume they are drug-seeking because they ask for pain medication with codeine, as nothing else works! (P129)

Consider the impact of your words – for example, I had a GP suggest I see a psychologist to help give me purpose in life. I never said I didn’t have purpose in my life and it’s inappropriate to make judgments. Also, we know when we are being judged. It’s very obvious, even when it’s subtle. And it can be very damaging. I now have medical PTSD from seeing doctors, which causes my condition to flare before I see any doctor. Also remember chronic illness patients have trouble getting around – so make it easy for them to have telehealth calls even if you don’t personally like them – cater to disabled people. (P364)
Importance of mental health
Not drug seekers/addicts

Don’t mistake them for drug-seeking junkies! Show some respect. (P365)

Listen to the patient. Not everyone is a drug seeker. If your patient has two or more chronic pain syndromes, please help them?! (P1293)

It is not ‘in my head’ Not all pain is ‘in your head’. Be patient. Don’t look so narrowly at your ‘presenting’ patient. (P286)

That they’re not lying. It is not in our heads and we are not opioid seekers. Fibromyalgia is real. (P1072)
Unpredictability It’s (sic) unpredictability. (P23)

That the flare ups are bad and, as much as I try, I can’t move much … and my leg collapses without warning. (P101)
Mental health impacts Manage and recognise the mental health impacts, understand how to diagnose thoroughly and always be alert for new or manifesting symptoms. (P40)

How depressing it is. (P904)
Effect on quality of life Effect on quality of life and fatigue from trying to stop the pain. (P3)

To know and understand it’s (sic) debilitating effects on all aspects of life – physical, mental, emotional and wellbeing. (P1230)
Patient as the expert
We know our bodies Listen to the patient. They know their bodies. (P24)
Pain is different for everyone That one treatment doesn’t suit everyone; ask patients as they live with it every day, and don’t just assume what works for one will work for another. (P561)

Treat them as an individual. (P829)
GP, general practitioner; P, participant.

Finally, in relation to what participants wanted their GPs to ‘do’ (ie the third component of question 1), participants emphasised that GPs’ communication skills (theme) were important. Participants emphasised the value of a collaborative care model and a need for GPs to listen. A related theme was an emphasis on common therapeutic factors (theme). A need for GPs to demonstrate skills of empathy, compassion, non-judgment and understanding was highlighted, and these were considered important skills.

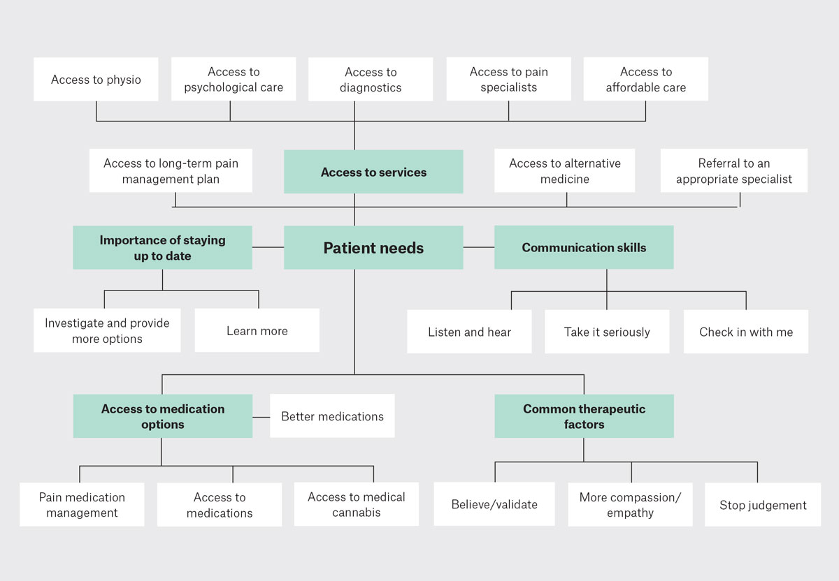
Figure 2 illustrates the themes and subthemes emerging from the responses to the second question about the needs of individuals living with CNCP when visiting their GPs. Participants highlighted a need to be granted access to services (theme). Within this theme, a multitude of subthemes emerged, with participants identifying important gaps, including the need to improve access to advanced diagnostics, and address not only short-term pain relief but also provide access to a long-term pain management plan. Further, participants identified the need for GPs to provide referrals to multidisciplinary treatment providers, including an appropriately trained pain specialist, physiotherapist, psychologist and alternative medicine provider. Moreover, cost emerged as a critical barrier, with a need for affordable care.


Figure 2. Thematic map of emerging themes and sub-themes from first-person accounts of the needs of individuals living with chronic pain.

Figure 2. Thematic map of emerging themes and sub-themes from first-person accounts of the needs of individuals living with chronic pain.


A further theme relating to treatment access emerged, with participants wanting access to medication options (theme). Participants described a need for enhanced access to pharmacological treatments and medicinal cannabis. Participants also wanted their GPs to provide guidance and management plans on how best to effectively use pain medication long term. Relatedly, the importance of GPs staying up to date (theme) with the rapidly evolving evidence base was emphasised. Participants expressed a need for their GP to invest in continued learning and to stay abreast of available treatments.

Finally, two themes emerged that centred on the GP–patient therapeutic alliance. First, the importance of GPs’ communication skills (theme) was again highlighted. Participants expressed their desire to be listened to, heard and validated with respect to ‘being taken seriously’ about the impacts of CNCP. They also said it would be beneficial if their GP provided routine check-ups to determine if the implemented treatment was effective. Secondly, participants again emphasised how common therapeutic factors (theme) play a substantial role. The emerging subthemes pertained to participants wanting more compassion, non-judgment and empathy from their GP, and wanting to be validated and to feel that their GP believed them. Refer to Table 2 for exemplar quotes.

Table 2. Themes, subthemes and quotes from participants living with chronic pain about the needs of individuals living with chronic pain
Themes/subthemes Exemplar quotes
Access to services
Access to diagnostics Find the reason for my pain. (P285)

Find what is wrong to stop the pain. (P578)
Access to long-term pain management plan Do whatever it takes to take the pain away, and then keep trying to figure out a long-term plan. (P691)

Health care plan to manage my results better so that I know how I am going re: blood results and all other results. (P1322)
Access to pain specialists Make sure there is a full biopsychosocial support team and help the patient know they are not alone. (P767)

Involve different specialists needed. (P875)
Referral to an appropriate
specialist
Refer me to someone who shows more interest and knows more. (P7)

Have a good understanding of the causes of chronic pain and a list of specialists to refer to. (P36)
Access to physio therapy Have more X-rays or physio to try and help. (P6)

Refer to physio quickly as it can help. (P84)
Access to psychological care Free psychologist with no gap that doesn’t have months waiting list. (P30)

Wishing they had a better network of specialist relating to pelvic pain – including psychologist. (P95)
Access to affordable care Cheaper appointments for phone call appointments when it is for scripts or not a lengthy appointment. (P18)

Reduce costs. (P23)
Access to alternative medicine Suggest some alternative methods of pain management other than medication. (P1016)

Looking outside the box to see what else may help you. My doctor has not once suggested what else we can do, and therefore you lose hope. I was the one who suggested I see a pain specialist … (P1400)
Access to medication options
Better medications Prescribe what is required to alleviate my pain, without worrying about government pressure not to do so. Be guided by the fact that I am an intelligent, proactive, and responsible patient who never over-treats. (P1212)

Try different analgesia. (P1213)
Access to medical cannabis Offer CBD or THC for it. (P31)

Discuss medical cannabis. (P33)
Access to medications The right pain medicine. (P98)

Put me back on (original prescription). That was helping and I only took it when I really needed it and it was good. Now I am treated like a criminal for asking for it. What I am on now … I have to take and take, around the clock, and I don’t want to. (P1003)
Pain medication management Better management of pain medication. (P17)

Assist with a pain management plan with pain medication. (P21)
Communication skills
Listen and hear Listen and provide correct medication and look for cause. (P710)

Listen and look at different things to help. (P810)
Take it seriously Take it serious. (P11)

Take it as seriously as a visible injury. (P66)
Check in with me Call me, check in on how things are going. (P26)

Weekly therapy to reduce muscle spasticity, therefore less pain! (P1306)
Importance of staying up to date
Learn more Learn more. (P1108)

More education and understanding around my condition, so access to pain medication wouldn’t feel like I was wasting my time every single visit. (P1329)
Investigate and provide more options More exploration and alternative solutions. (P44)

To listen and to try every option and not just give up. (P60)

Keep doing specialist referrals and giving scripts, keep researching the condition. Keep the rapport intact – be caring, listen, have empathy, be down to earth. (P76)
Common therapeutic factors
More compassion/empathy Be more empathetic. (P864)

Be more understanding. (P1024)

To have a little empathy and understanding about the difficulties of day-to-day living with the pain. (P1339)
Believe/validate Believing me and helping me. (P226)

Believe me, help me get treatments that could help, research for me and learn about my condition. (P42)

Believe me. (P410)
Stop judgment Get me into the specialists I need to see, stand up for his patient, stop other doctors from claiming I’m hyperalgesic. (P510)

Send me for scans on my left arm and not assume that because I’m a CP (chronic pain) patient that I’m just after drugs. (P559)

Be more patient and not think we’re hypochondriacs. (P1323)
CBD, cannabidiol; THC, tetrahydrocannabinol.

Discussion

Patients and GPs might have substantially different goals for CNCP management; however, there are several factors that might improve patients’ experiences while visiting their GP, and that might ultimately improve outcomes. This study focused on the firsthand, lived experiences of patients’ during their interactions with their GP. Taken together, the findings provide GPs with a detailed picture of the needs of patients living with CNCP, and the skills they value to provide them with higher-quality care.

Across the emerging themes and subthemes in response to the two questions, there was a degree of coherence that provides evidence of validity in the data obtained. Several themes were connected:  the identified GP skills that were most valued (and perceived as lacking) in relation to effective treatment in question 1 corresponded to a theme emerging in question 2 that encompassed a need for GPs to address these gaps and provide access to services. Specifically, participants identified receiving effective treatment as a central priority, with GP skills in appropriately prescribing and managing pain medication(s) as one element.

Interestingly, it seemed that although the majority of visits to a GP results in medication prescription for CNCP,6,7 many of the participants felt this component of care could be improved. This finding is likely connected to legislative changes introduced in 2018 and 2020 in Australia, which imposed restrictions on codeine access from Schedule 3 (pharmacist only, available over the counter) to Schedule 4 (available upon prescription),17 such that a source of codeine participants might have previously accessed might no longer be available. Participants also expressed their need for access to other medications (and preferably to better medications), including medicinal cannabis. Although medicinal cannabis was legalised in Australia in 2016, accessibility for CNCP has only recently increased.18 This is likely because of findings reported in a recent review (which included Australian GPs) that found a reluctance to prescribe medicinal cannabis to manage CNCP because of limited education, expertise and training, as well as a lack of clear clinical guidelines on appropriate dosage, efficacy and safety.19

The significance of GP expertise in current best practice for CNCP management was highlighted by participants. Corresponding to this was an identified need for GPs to stay up to date with their medical training/continued education and engage in ongoing learning. Namely, participants called for GPs to learn more about CNCP management and other treatment options. This call from participants aligns with the statements from the National Strategy for Health Practitioner Pain Management Education,20 which reported that GPs continue to over-rely on a biomedical pain management model instead of the evidenced-based biopsychosocial model of care. It has also been reported that many GPs lack understanding of the benefits of collaborating with allied health professionals in the management of CNCP.20 In this study, participants also critically described that beyond the expertise of the GP, effective treatment/management encompasses being provided with a menu of evidence-based options, including referrals for diagnostics and specialists, as well as a need for allied health to engage in a holistic or multidisciplinary approach to develop an affordable, long-term pain management plan.

Importantly, the National Strategy for Health Practitioner Pain Management Education20 asked GPs to ‘look outside the box’ for alternative treatments/management options for CNCP, including a need to provide access to treatment provided by physiotherapists and psychologists.19 More broadly, this connects to a further theme identified in this research, which is for GPs to recognise the importance of mental health in the context of CNCP. The bidirectional relationship between CNCP and mental health comorbidities, such as anxiety and/or depression, is well established, with the presence and severity of one of these conditions impacting the presence and severity of the other. 21,22 Despite the presence of mental health comorbidities, participants adamantly wanted their GPs to understand their pain is ‘real’ and ‘not in my head’, and they do not want to be labelled or dismissed as ‘drug addicts or drug seekers’. This pattern of findings suggests there is a persistent mistrust and/or miscommunication issue occurring between patients and their GPs that is impeding optimal care.

The central role that GP communication skills play in the patient–physician relationship emerged as a robust theme in this study. The communication skills that were noted as important were listening, believing that the patients’ pain is real, and collaborating with patients. These subthemes also aligned with described unmet needs pertaining to being heard, being taken seriously and being checked-in on. The importance of these qualities was also highlighted in research by Street et al10 who reported that understanding, trust and agreement between both parties are the proximal drivers of how longer-term health and wellbeing are influenced by the patient–physician interaction. This is critically important, as previous research findings indicate the quality of clinician/GP–patient communication impacts patient satisfaction with care23 and can predict health outcomes weeks, and even months, after the consultation.24,25

Connected, yet also distinct from communication skills, is the emerging theme related to the importance of common therapeutic factors in building a strong working alliance. Consistent with prior research, participants expressed a need not only for ‘directive’ pain-management interventions but also for empathy, compassion and a non-judgmental approach.26,27 Possibly, GPs are concerned about the time this would entail. However, other research suggests GPs might be concerned about burnout when working with those with intractable or difficult-to-treat CNCP,28 which might drive them to limit their displays of empathy to manage their intense workloads. Indeed, some research suggests that a lower level of expressed empathy might protect healthcare professionals from ‘compassion fatigue’.29 However, research also suggests that among those patients treated by physicians/GPs displaying strong empathy (relative to those who were only slightly empathetic), significantly better CNCP outcomes were achieved, including improved function and quality of life over a year.30 Thus, empathy might be an essential component in patient–physician relationships and might lead to better CNCP outcomes.

A final theme emerging from this study is the need to recognise and respect that patients are the experts in their own pain and know their bodies. Participants reported valuing when their GPs recognised that each person’s experience of pain is unique, and expressed the need to be treated as an individual with personalised treatment rather than a one-size-fits-all approach. This underlines the need for advancing precision medicine and working with a multidisciplinary team where possible, to find the most suitable CNCP management intervention for an individual patient.

Limitations

Although the survey was not restricted to particular types of pain, was open for a long period of time and advertised Australia wide, these results might not be generalisable. It is possible that the results will not be applicable to some patients who were not represented in this sample, as – although not found in this study – potentially some individuals might value their GP ‘taking charge’ during difficult times. Only people with CNCP who were aware of the survey and had access to the internet were able to participate. The random sampling of the survey data, instead of focusing/analysing all collected data, could also lead to some loss of information; however, the randomly selected subsample of n=200 participants (for a total of 400 responses across the two questions) is exceptionally large for a qualitative study. It is important to note that the survey was conducted in 2021 when COVID-19 restrictions were in place in Australia. This might have impacted the opinions of participants when they discussed the skills their GPs needed to have and the needs they wanted to be fulfilled by their first-line physicians. Moreover, the focus for this study was on GPs, and more research is needed to examine patients’ experiences in working with allied health professionals and specialists. Finally, as these qualitative data were obtained via a cross-sectional survey, potentially participants provided shorter responses and it was not possible to probe participant’s responses to clarify their meaning (as would be the case during a semi-structured interview, for example).

Conclusions

This study found that patients with CNCP are not simply visiting their GPs to receive medications to relieve their pain as is commonly described,5 but also want their GP to have enhanced skills, knowledge and relational attributes. Furthermore, the results critically identified the unmet needs of patients when visiting their GPs. Implementing a more patient-centred approach that focuses on patients’ needs in the first-line management of chronic pain will likely result in better rapport between GPs and their patients, leading to better patient outcomes. Future research is needed to also gain insights into the firsthand experiences of GPs and to more precisely identify those aspects of visits to GPs that both GPs and patients find satisfactory and adequate in terms of managing CNCP. This would inform evidence-based streamlining and optimisation of services for CNCP, with the potential to improve the patient–physician relationship and long-term health outcomes.

Competing interests: None.
Provenance and peer review: Not commissioned, externally peer reviewed.
Funding: The National Pain Survey was sponsored via an ‘unrestricted educational grant’ by Seqirus in 2021. Furthermore, IB was a recipient of a Higher Degree Research scholarship from The University of Queensland (UQ), which supported her time in conducting this study. The content is solely the responsibility of the authors and does not necessarily represent the official views of Seqirus or UQ.
Correspondence to:
m.day@uq.edu.au
This event attracts CPD points and can be self recorded

Did you know you can now log your CPD with a click of a button?

Create Quick log
References
  1. Abate KH, Abebe Z, Abil OZ, et al; GBD 2017 Disease and Injury Incidence and Prevalence Collaborators. Global, regional, and national incidence, prevalence, and years lived with disability for 354 diseases and injuries for 195 countries and territories, 1990–2017: A systematic analysis for the Global Burden of Disease Study 2017. Lancet 2018;392(10159):1789–858. doi: 10.1016/S0140-6736(18)32279-7. Search PubMed
  2. Vos T, Allen C, Arora M, et al; GBD 2015 Disease and Injury Incidence and Prevalence Collaborators. Global, regional, and national incidence, prevalence, and years lived with disability for 310 diseases and injuries, 1990–2015: A systematic analysis for the Global Burden of Disease Study 2015. Lancet 2016;388(10053):1545–602. doi: 10.1016/S0140-6736(16)31678-6. Search PubMed
  3. Australian Government Department of Health. The national strategic action plan for pain management. Australian Government, 2021. Search PubMed
  4. Galvez-Sánchez CM, Montoro CI. Chronic pain: Clinical updates and perspectives. J Clin Med 2022;11(12):3474. doi: 10.3390/jcm11123474. Search PubMed
  5. Mathieson S, Wertheimer G, Maher CG, et al. What proportion of patients with chronic noncancer pain are prescribed an opioid medicine? Systematic review and meta-regression of observational studies. J Intern Med 2020;287(5):458–74. doi: 10.1111/joim.13026. Search PubMed
  6. Australian Institute of Health and Welfare. Chronic pain in Australia. Australian Government, 2020. Search PubMed
  7. Penington Institute. Australia’s annual overdose report 2023. Penington Institute, 2023. Search PubMed
  8. Dowell D, Ragan KR, Jones CM, Baldwin GT, Chou R. CDC Clinical practice guideline for prescribing opioids for pain - United States, 2022. MMWR Recomm Rep 2022;71(3):1–95. doi: 10.15585/mmwr.rr7103a1. Search PubMed
  9. Matthias MS, Krebs EE, Bergman AA, Coffing JM, Bair MJ. Communicating about opioids for chronic pain: A qualitative study of patient attributions and the influence of the patient-physician relationship. Eur J Pain 2014;18(6):835–43. doi: 10.1002/j.1532-2149.2013.00426.x. Search PubMed
  10. Street RL Jr, Makoul G, Arora NK, Epstein RM. How does communication heal? Pathways linking clinician-patient communication to health outcomes. Patient Educ Couns 2009;74(3):295–301. doi: 10.1016/j.pec.2008.11.015. Search PubMed
  11. Mills S, Torrance N, Smith BH. Identification and management of chronic pain in primary care: A review. Curr Psychiatry Rep 2016;18(2):22. doi: 10.1007/s11920-015-0659-9. Search PubMed
  12. Hopkins RE, Degenhardt L, Campbell G, Farnbach S, Gisev N. “Frustrated with the whole system”: A qualitative framework analysis of the issues faced by people accessing health services for chronic pain. BMC Health Serv Res 2022;22(1):1603. doi: 10.1186/s12913-022-08946-8. Search PubMed
  13. Lansbury G. Chronic pain management: A qualitative study of elderly people’s preferred coping strategies and barriers to management. Disabil Rehabil 2000;22(1-2):2–14. doi: 10.1080/096382800297079-1. Search PubMed
  14. Braun V, Clarke V, Hayfield N, Terry G. Thematic analysis. Springer, 2019; p. 843–60. Search PubMed
  15. Sayer RA. Method in social science: A realist approach. 2nd edn. Routledge, 1992. Search PubMed
  16. Braun V, Clarke V. To saturate or not to saturate? Questioning data saturation as a useful concept for thematic analysis and sample-size rationales. Qual Res in Sport, Exer Health, 2021; p. 13. Search PubMed
  17. Department of Health Therapeutic Goods Administration. Final decisions and reasons for decisions by delegates of the Secretary to the Department of Health. Australian Government, 2017. Available at www.tga.gov.au/sites/default/files/scheduling-delegates-final-decision-codeine-december-2016.pdf [Accessed 3 July 2024]. Search PubMed
  18. Australian Institute of Health and Welfare. National drug strategy household survey 2022–2023: Medical marijuana/cannabis in the NDSHS. Australian Government, 2024. Available at www.aihw.gov.au/reports/medicines/medical-marijuana-cannabis [Accessed 3 July 2024]. Search PubMed
  19. Cheng KYC, Harnett JE, Davis SR, Eassey D, Law S, Smith L. Healthcare professionals’ perspectives on the use of medicinal cannabis to manage chronic pain: A systematic search and narrative review. Pain Pract 2022;22(8):718–32. doi: 10.1111/papr.13161. Search PubMed
  20. Australian and New Zealand College of Anaesthetists. National strategy for health practitioner pain management education. Australian and New Zealand College of Anaesthetists, 2023. Available at www.health.gov.au/sites/default/files/2023-10/national-strategy-for-health-practitioner-pain-management-education.pdf [Accessed 29 May 2025]. Search PubMed
  21. Fujii T, Oka H, Katsuhira J, et al. Association between somatic symptom burden and health-related quality of life in people with chronic low back pain. PLoS One 2018;13(2):e0193208-e. Search PubMed
  22. Gómez Penedo JM, Rubel JA, Blättler L, et al. The complex interplay of pain, depression, and anxiety symptoms in patients with chronic pain: A network approach. Clin J Pain 2020;36(4):249–59. doi: 10.1097/AJP.0000000000000797. Search PubMed
  23. Upshur CC, Bacigalupe G, Luckmann R. “They don’t want anything to do with you”: Patient views of primary care management of chronic pain. Pain Med 2010;11(12):1791–98. doi: 10.1111/j.1526-4637.2010.00960.x. Search PubMed
  24. Kaplan SH, Greenfield S, Ware JE Jr. Assessing the effects of physician–patient interactions on the outcomes of chronic disease. Med Care 1989;27(3) Suppl:S110–27. doi: 10.1097/00005650-198903001-00010. Search PubMed
  25. Stewart M, Brown JB, Donner A, et al. The impact of patient-centered care on outcomes. J Fam Pract 2000;49(9):796–804. Search PubMed
  26. Matthias MS, Parpart AL, Nyland KA, et al. The patient-provider relationship in chronic pain care: Providers’ perspectives. Pain Med 2010;11(11): 1688–97. doi: 10.1111/j.1526-4637.2010.00980.x. Search PubMed
  27. Slater H, Jordan JE, O’Sullivan PB, et al. “Listen to me, learn from me”: A priority setting partnership for shaping interdisciplinary pain training to strengthen chronic pain care. Pain 2022;163(11):e1145–63. doi: 10.1097/j.pain.0000000000002647. Search PubMed
  28. Ojala T, Häkkinen A, Karppinen J, Sipilä K, Suutama T, Piirainen A. Although unseen, chronic pain is real – A phenomenological study. Scand J Pain 2015;6(1):33–40. doi: 10.1016/j.sjpain.2014.04.004. Search PubMed
  29. Gleichgerrcht E, Decety J. The relationship between different facets of empathy, pain perception and compassion fatigue among physicians. Front Behav Neurosci 2014;8:243. doi: 10.3389/fnbeh.2014.00243. Search PubMed
  30. Licciardone JC, Tran Y, Ngo K, Toledo D, Peddireddy N, Aryal S. Physician empathy and chronic pain outcomes. JAMA Netw Open 2024;7(4):E246026-e. doi: 10.1001/jamanetworkopen.2024.6026. Search PubMed

Chronic painDoctor–patient relationshipsQualitative research

Download article